从平庸到惊艳:让AI输出质量飙升的提示词构造方法
临渊羡鱼,不如退而结网
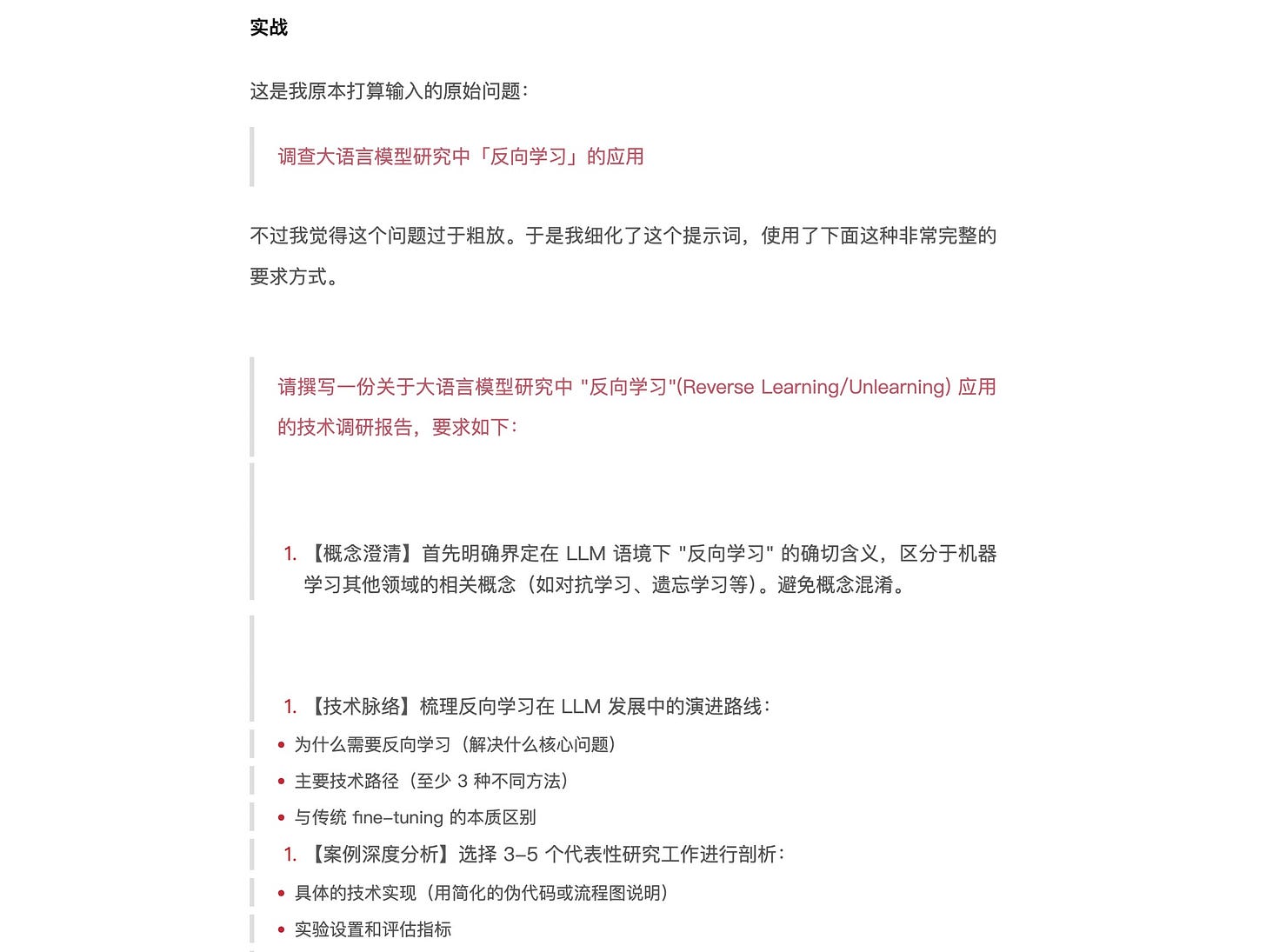
问题
前两天我写了篇 文章 介绍如何用 Perplexity Labs 来生成学术调研报告。
在那篇文章里,我给你展示了两种不同的提示词。一种是我最初想输入的简单版本,就像平时和朋友聊天那样随意。另一种是我实际使用的复杂版本,里面有很多具体的要求和细节。
因为这篇文章本来是回答知识星球星友提出的问题,所以我也把链接分享到了知识星球。没想到,眼尖的星友马上就发现了一个有意思的地方:
王老师,你生成里面复杂提示词的提示词是啥?
这个问题问得真好。我承诺会专门写一篇文章来讲这个话题,也就是你现在看到的这篇。
你知道「授人以鱼不如授人以渔」这句老话吧。今天我要和你分享的,不只是一个能让提示词变得更好的方法,而是一整套完整的思路和操作流程。让你以后遇到类似情况,都能自己搞定。
Keep reading with a 7-day free trial
Subscribe to Shuyi’s Newsletter to keep reading this post and get 7 days of free access to the full post archives.




